This website requires JavaScript.
Explore
Help
Sign In
books
/
LLMs-from-scratch
Watch
1
Star
0
Fork
0
You've already forked LLMs-from-scratch
mirror of
https://github.com/rasbt/LLMs-from-scratch.git
synced
2026-04-10 12:33:42 +00:00
Code
Issues
Packages
Projects
Releases
Wiki
Activity
Files
319e919062ee0e046ed4e21bb0e55f2a2951f3a7
LLMs-from-scratch
/
ch04
/
01_main-chapter-code
/
figures
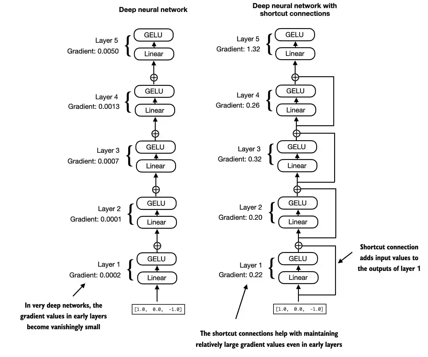
/
shortcut-example.webp
rasbt
557ddfc684
make a new example for shortcut connections
2024-02-15 19:34:12 -06:00
32 KiB
1432x1194px
Raw
History
Reference in New Issue
View Git Blame
Copy Permalink